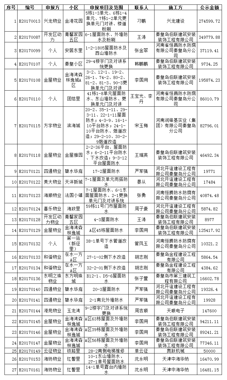
2017年7月使用住宅专项维修资金项目公示
浏览1437次时间:2017年08月01日 14:17
根据《住宅专项维修资金管理办法(建设部、财政部令第165号)》、《河北省住宅专项维修资金管理实施细则(冀建法【2011】788号)》及本市维修资金使用相关规定,本批次公示的项目均经申报单位/申报人申请、专有部分占建筑物总面积2/3以上的业主且占总人数2/3以上的业主签字确认、公示无异议,现准许施工,维修费用将从受益房屋坐落的业主住宅专项维修资金账户中列支。






